
图示1-大联大友尚推出的Semtech LoRa™长距离无线技术的温度侦测解决方案开发板照片
Semtech的LoRa™具有超长距离扩频通信,抗干扰性强,电池低功耗以及低成本的性能。SX1276采用低成本的晶体和物料即可获得超过-148dBm的高灵敏度,大幅增加传感器部件的范围。此外,LoRa™能够减少Repeater用量,延长使用时间。待机电流低至2.5μA,比GPRS的耗电量更低,可减小电池体积而增加其传感器待机时间。高灵敏度与+20dBm功率放大器的集成使这些期间的链路预算达到了行业领先水平,成为远距离传输和对可靠性要求极高的应用的最佳选择。

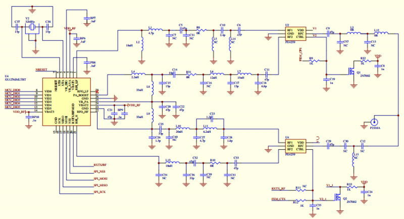
图示2-大联大友尚推出的Semtech LoRa™长距离无线技术的温度侦测解决方案线路图
大联大友尚正是基于LoRa™的超长距离及低成本等特性,此方案以Semtech的SX1276和ST的STM8L151K4为核心器件构成,SPI接口让用户将数据及控制信号与Semtech SX1276沟通后送置天线后发送LoRa™信号至远程。此方案以最佳的性价比同时将低功耗和长距离二者兼得,解决了传统设计方案无法同时兼顾距离、抗干扰和功耗的问题。

图示3-大联大友尚推出的Semtech LoRa™长距离无线技术的温度侦测解决方案方块图
产品特色
LoRa™调制解调器;最大链路预算可达168dB;+20dBm-100mW电压变化时恒定的射频功率输入;+14dBm的高效率功率放大器;可编程比特率高达300kbps;高灵敏度:低至-148dBm;9.9mA低接收电流;200nA寄存器保持电流。
产品应用
• 自动抄表
• 家庭和楼宇自动化
• 无线告警和安防系统
• 工业监视与控制
• 远程灌溉系统


